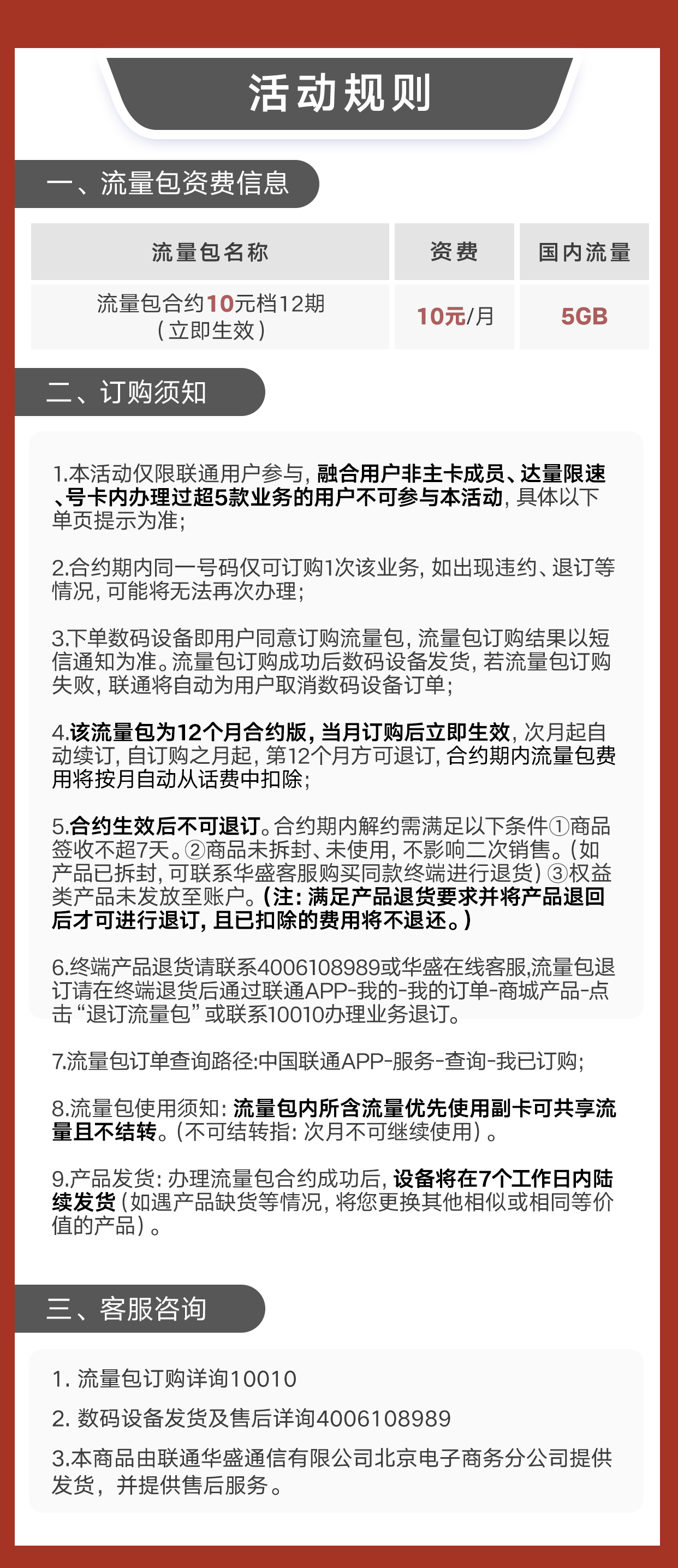
【充流量包福利】联通建筑系列搭扣笔记本

价  格:
¥ 41
库  存:
有货   
商品评价:
(已经有0人评价)
赠品信息
1

这个是买东西送的赠品标题

赠送数量:2

赠品描述:

赠送条件:

1.用户类型:
2.
支付方式:

版  本:
联通建筑系列搭扣笔记本
颜  色:
内  存:
"您当前所选型号暂时无货,可选其他型号或到货通知"
手机号码:
选新号入网
预存款600元,入网即返;靓号月最低消费金额166元,24个月后取消最低消费限制;
套餐选择:
裸机
套餐档位:

从合约生效起每月返还20元话费,持续12个月

合  约  期:
优惠活动:

从合约生效起每月返还20元话费,持续12个月

供应商信息

    供应商:
    联通华盛
    所在地:
    北京
    联系电话:
    4006108989
    QQ客服:
    在线导购
404 Not Found

404 Not Found


nginx
  • 商品信息

  • 真机图片

  • 手机参数

  • 商品评价(0)

  • 支付/办理方式






注:产品更新换代,新老版本随机发货不能指定








旧版图片:



×

下单成功后,可通过【我的订单】-
【免登陆订单】查询订单状态

×